skip to content
THE ViPS TRIAL
Variable Pressure Support Ventilation
User Tools
Login
Site Tools
Tools
Show page
Media Manager
Login
Media Manager
You are here:
ViPS Trial
»
Study
»
Study Protocol
»
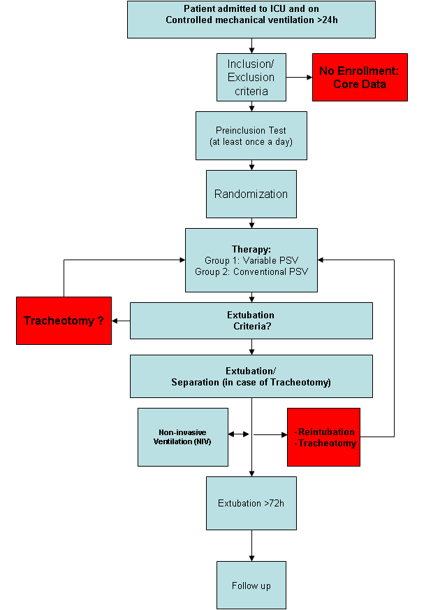
Procedure of Trial Intervention
200:SProtocol:fig_1.png
fig_1.png
Date:
2014/04/07 22:50
Filename:
fig_1.png
Format:
PNG
Size:
25KB
Width:
640
Height:
872
Page Tools
Back to 200:SProtocol:Plan